# Command
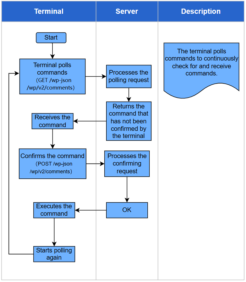
After receiving the command, the terminal will confirm it with the server and will only execute the command once it is confirmed as executable.
# Device-Server Command Interaction Sequence Diagram
Device Polling Command

# Device Receives Command API:
Basic Information
Path: /wp-json/wp/v2/comments
Method: GET
Description: This can be used to let the device receive commands.
Request Parameters
| Parameter | Required | Example | Description |
|---|---|---|---|
| clt_type | Yes | terminal | Fixed as ‘terminal’ |
| device_num | Yes | int | Device serial number |
Response Data
Explanation:
The command data can be generated by the CommandGenerator tool in the CltCloudDevKitEnhancer package. See this section for details.
| Name | Type | Required | Description |
|---|---|---|---|
| root | object [] | No | Single command object. |
| ├─ id | integer | Yes | Command confirmation ID, can be auto-incremented. (Ensure that at least the two consecutive command IDs received by the terminal are not duplicated.) |
| ├─ post | integer | No | Treminal ID, not processed by the device. Optional. |
| ├─ karma | integer | Yes | Terminal screen execution method: 0-get, 1-post, 2-put, 3-delete. |
| ├─ ContentDTO | object | Yes | Command object. |
| ├─ raw | string | Yes | JSON corresponding to the command, "{}" for empty state. |
| ├─ author_url | string | Yes | Command operation type, such as api/brightness, "" for empty state. |
Example
- Wakeup Command
- Sleep Command
- Upgrade Command
- Brightness Command
- Reboot Command
- Volume Command
- Color Temperature Command
- Onboard Relay Command
- Clear Cache Command
- Relay Command
- Switch Signal Source Command
- Set Language and Region Command
- Set Time Zone Command
- Screenshot Command
- GPS Reporting Command
- Adjust Monitoring Reporting Interval Command
- Enable or Disable Content Reporting Command
- Report Terminal Runtime Log Command
- Enable/Disable Terminal Log Reporting Command
- Network Interface Configuration Reporting Command
- Enable/Disable Reporting of Carousel Schedule Program Name Command
- Update Program Command
- Switch Program Command
- Clear Program Command
- Delete Terminal Program Command
# Brightness Command
Parameter: Brightness
Modifying the value in "{"brightness":80}" will change the brightness value.
The range of brightness values: 0-255.
{
"id": 1,
"post": 1,
"author_url": "api/brightness",
"content": {
"raw": "{\"brightness\":88}"
},
"karma": 2
}
# Upgrade Command
Parameter: Upgrade package URL
{
"id": 1,
"post": 1,
"author_url": "api/update",
"content": {
"raw": "http://ip/wp-content/upload/2020/12/update_c1_v1.67.1.1329_b7c809cdb9bd4a78500d3bd8c27f0de9_480774370.zip"
},
"karma": 0
}
# Reboot Command
{
"id": 1,
"post": 1,
"author_url": "api/action",
"content": {
"raw": "{\"command\":\"reboot\"}"
},
"karma": 1
}
# Screenshot Command
{
"id": 1,
"post": 1,
"author_url": "transmission/ftp/config",
"content": {
"raw": "{}"
},
"karma": 0
}
# Sleep Command
{
"id": 1,
"post": 1,
"author_url": "api/action",
"content": {
"raw": "{\"command\":\"sleep\"}"
},
"karma": 1
}
# Update Program Command
{
"id": 1,
"post": 1,
"author_url": "",
"content": {
"raw": "{\"program\":\"dirty\"}"
},
"karma": 0
}
# Wakeup Command
{
"id": 1,
"post": 1,
"author_url": "api/action",
"content": {
"raw": "{\"command\":\"wakeup\"}"
},
"karma": 1
}
# Schedule Command
{
"id":1,
"post":1,
"author_url":"",
"content":{
"raw":"{\"program\":\"schedule\"}"
},
"karma":0
}
# Onboard Relay Command
Parameter: Board relay status value (0: Close; 1: Open)
{
"id":1,
"post":1,
"author_url":"api/board_relay",
"content":{
"raw":"[{\"relay\":1,\"delay\":0,\"status\":1}]"
},
"karma":2
}
# Relay Command
Parameter: 0: Close, 1: Open
{
"id":1,
"post":1,
"author_url":"api/relay",
"content":{
"raw":"[{\"relay\":1,\"delay\":0,\"status\":1},{\"relay\":2,\"delay\":0,\"status\":1},{\"relay\":3,\"delay\":0,\"status\":1}]"
},
"karma":2
}
# Clear Cache Command
{
"id":1,
"post":1,
"author_url":"api/clrresunused",
"content":{
"raw":"{}"
},
"karma":3
}
# Color Temperature Command
Parameter: Color temperature, with a range between 2000 and 10000
{
"id":1,
"post":1,
"author_url":"api/colortemp",
"content":{
"raw":"{\"colortemp\":2222}"
},
"karma":2
}
# Switch Signal Source Command
Parameter: Signal type, Sync signal (hdmi), Async signal (dvi)
{
"id":1,
"post":1,
"author_url":"api/inputmode",
"content":{
"raw":"{\"inputmode\":\"hdmi\"}"
},
"karma":2
}
# Volume Command
Parameter: Volume.
The output volume is divided into 16levels (0-15), with 15 representing 100% volume.
{
"id":1,
"post":1,
"author_url":"api/volume",
"content":{
"raw":"{\"musicvolume\":10}"
},
"karma":2
}
# GPS Reporting Command
You can modify the GPS reporting interval by adjusting the value of gps.report.interval in the content field.
{\"gps.report.interval\":30}: Report every 30 seconds.
{\"gps.report.interval\":0}: Disable GPS reporting.
{
"id": 1,
"post": 1,
"author_url":"api/setreporttime",
"content":{
"raw": "{\"gps.report.interval\":30}"
},
"karma": 1
}
# Switch Program Command
You can view the program list in the status information reported by the device.
Example of vsns content is as follows:
{
"contents": [
{
"unused": 0,
"ressize": 0,
"type": "lan",
"content": [
{
"size": 5075,
"name": "Playlist8770_319e0214d9f829fa1a461106c9665504_5075.vsn",
"publishedmd5": "",
"md5": ""
}
]
},
{
"unused": 3735273,
"ressize": 4065575,
"type": "internet",
"content": [
{
"size": 331634,
"name": "Playlist9017_783596d9ee396d7a604dac56a6979546_1332.vsn",
"publishedmd5": "",
"md5": ""
}
]
}
],
"playing": {
"name": "Playlist8770_319e0214d9f829fa1a461106c9665504_5075.vsn",
"type": "internet"
}
}
"act_url": api/vsns/sources/ + Program sources(vsns.contents.type) + /vsns/ + Program name(vsns.contents.content.name) + /activated
lan: Local Area Network Programs, internet: Internet Programs
Example:
api/vsns/sources/lan/vsns/Playlist8770_319e0214d9f829fa1a461106c9665504_5075.vsn/activated
api/vsns/sources/internet/vsns/Playlist9017_783596d9ee396d7a604dac56a6979546_1332.vsn/activated
Command Contents:
{
"post": 929,
"id": 3782,
"author_url": "api/vsns/sources/internet/vsns/Playlist9017_783596d9ee396d7a604dac56a6979546_1332.vsn/activated",
"content": {
"raw": "{\"command\":\"\"}"
},
"karma": 2
}
# Adjust Monitoring Reporting Interval Command
"sensor.report.interval": is the sensor reporting interval, in seconds
"ber.report.interval": is the bit error rate reporting interval, in seconds
Command Contents:
{
"post": 929,
"id": 3783,
"author_url": "api/setreporttime",
"content": {
"raw": "{\"sensor.report.interval\":\"180\",\"ber.report.interval\":\"180\"}"
},
"karma": 1
}
# Enable or Disable Content Reporting Command
(Switch of playing statistics)
"status": 1: Enable, 0: Disable.
{
"post": 929,
"id": 3786,
"author_url": "api/contentreport",
"content": {
"raw": "{\"status\":1}"
},
"karma": 2
}
# Clear Program Command
This command is used to clear all programs of the player.
{
"id":1,
"post":1,
"author_url":"api/clrprgms",
"content":{
"raw":"{}"
},
"karma":3
}
# Delete Terminal Program Command
You can view the device's program list and switch between programs in the status data reported by the device.
"author_url": api/vsns/sources/ + program source (type) + /vsns/ + program name (name)
{
"id":1,
"post":1,
"author_url":"api/vsns/sources/internet/vsns/Playlist9017_783596d9ee396d7a604dac56a6979546_1332.vsn",
"content":{
"raw":"{\"command\":\"\"}"
},
"karma":3
}
# Report Terminal Runtime Log Command
Currently, log reporting is supported only on terminals with version 1.70.5 or higher, as well as certain customized versions.
{
"id":1,
"post":1,
"author_url":"api/current_log",
"content":{
"raw":"{}"
},
"karma":0
}
# Set Language and Region Command
Parameters in "{"language":"zh","country":"HK"}":
Language: Refer to: https://en.wikipedia.org/wiki/List_of_ISO_639_language_codes (opens new window)
Region: Refer to: https://en.wikipedia.org/wiki/ISO_3166-2 (opens new window)
You can also refer to: https://doc.weixin.qq.com/doc/w3_AbIAhwbDAOwV1GV28m2Rgu1MPj9bh?scode=ABoA9QdVAGEFbOVZu7AbIAhwbDAOw (opens new window)
Chinese (China): zh-CN
English (Canada): en, CA
Example:
{
"id":1,
"post":1,
"author_url":"api/locale",
"content":{
"raw":"{\"language\":\"zh\",\"country\":\"CN\"}"
},
"karma":2
}
# Terminal Log Reporting Command
Enable/Disable Terminal Log Reporting Command
"{"log_report":"on"}": "on" means enabled; "off" means disabled.
{
"id":1,
"post":1,
"author_url":"api/reportswitch",
"content":{
"raw":"{\"log_report\":\"on\"}"
},
"karma":2
}
# Network Interface Configuration Reporting Command
The reported content is from the ifstatus interface in the terminal status.
{
"id":1,
"post":1,
"author_url":"api/ifstatus",
"content":{
"raw":"{}"
},
"karma":0
}
# Reporting of Carousel Schedule Program Name Command
Enable/Disable Reporting of Carousel Schedule Program Name Command
You can enable or disable the reporting of carousel program names by modifying the "reportswitch.rotate_program_vsns_report" field in the terminal status.
"{"rotate_program_vsns_report":"on"}": "on" means enabled; "off" means disabled.
{
"id":1,
"post":1,
"author_url":"api/reportswitch",
"content":{
"raw":"{\"rotate_program_vsns_report\":\"on\"}"
},
"karma":2
}
# Set Time Zone Command
timezoneId: Time zone ID
timezone: The offset of this time zone from UTC
isautotime: Whether to automatically synchronize time (1: Yes, 0: No)
For details, refer to: https://www.zeitverschiebung.net/cn/all-time-zones.html (opens new window)
You can also refer to: https://doc.weixin.qq.com/doc/w3_AbIAhwbDAOwV1GV28m2Rgu1MPj9bh?scode=ABoA9QdVAGEFbOVZu7AbIAhwbDAOw (opens new window)
(UTC+08:00)Asia/Shanghai: timezoneId: Asia/Shanghai, timezone: 8
(UTC-07:00)America/Creston: timezoneId: America/Creston, timezone: -7
{
"id": 1,
"post": 1,
"author_url": "api/newrtc",
"content": {
"raw": "{\"timezoneId\":\"Asia/Taipei\",\"timezone\":8,\"isautotime\":1}"
},
"karma": 2
}
# Command Response API
Basic Information
Path: /wp-json/wp/v2/comments
Method: POST
Description: After receiving a command, the device will validate it and then send a confirmation request to the server. The status code between 200 and 300 returned by the sender indicates that the command can be executed.
Request Parameters
Headers
| Parameter | Value | Required |
|---|---|---|
| Content-Type | application/json | Yes |
Params
| Name | Type | Required | Description |
|---|---|---|---|
| post | integer | Yes | Termial ID |
Body
| Name | Type | Required | Description |
|---|---|---|---|
| parent | integer | Yes | Command ID. |
| content | string | Yes | Device validation results of the command: Duplicate comments or Executable comment. |
Request Example
{
"parent": 999,
"content": "Executable comment"
}
Response Data
The device determines whether to execute this command based on the status code. Execution is allowed if the status code is between 200 and 300. Otherwise, it will not be executed.